• K8凯发国际

    无线专网

    您当前所在位置:产品及解决方案 - 网络设备 - 产品分类 - 无线专网

    B22Z62507-SEM01 碳足迹核算报告--研讨电源分配列柜

    执行标准

    GB/T24040 GB/T24044

    产品描述


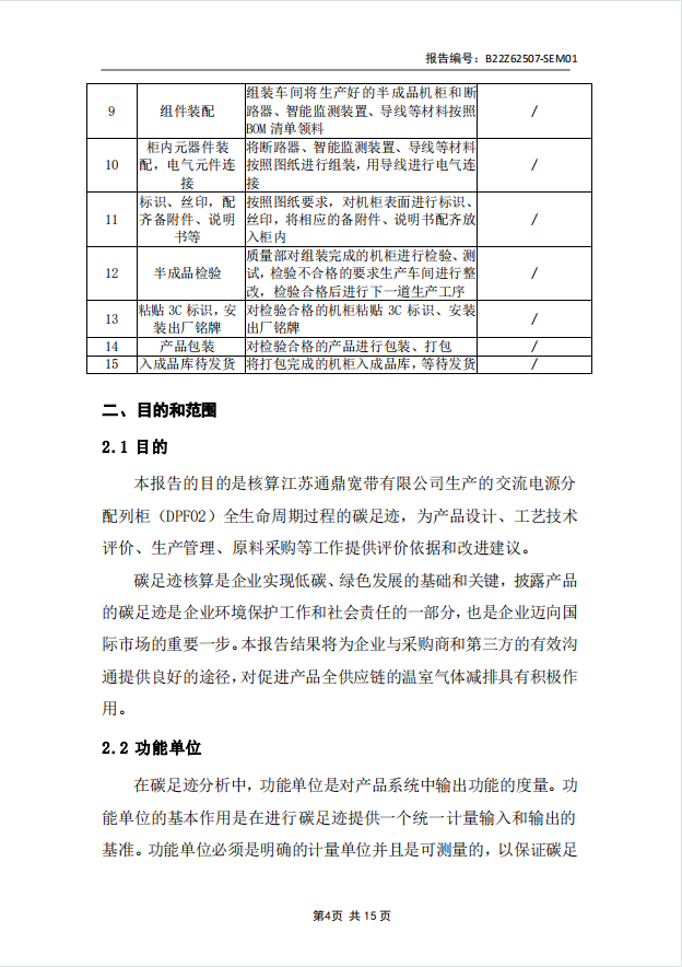
    1-3


    应用说明